This website requires JavaScript.
Explore
Help
Register
Sign In
indymedia
/
epicyon
mirror of
https://gitlab.com/bashrc2/epicyon
Watch
7
Star
4
Fork
You've already forked epicyon
1
Code
Issues
14
Releases
Wiki
Activity
e50d691e5a
epicyon
/
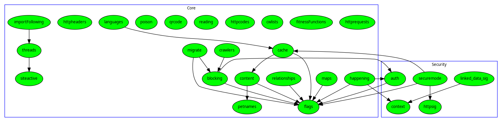
architecture
/
epicyon_groups_Core_Securit...
109 KiB
Raw
History