This website requires JavaScript.
Explore
Help
Register
Sign In
indymedia
/
epicyon
mirror of
https://gitlab.com/bashrc2/epicyon
Watch
7
Star
4
Fork
You've already forked epicyon
1
Code
Issues
14
Releases
Wiki
Activity
de5d70c2a7
epicyon
/
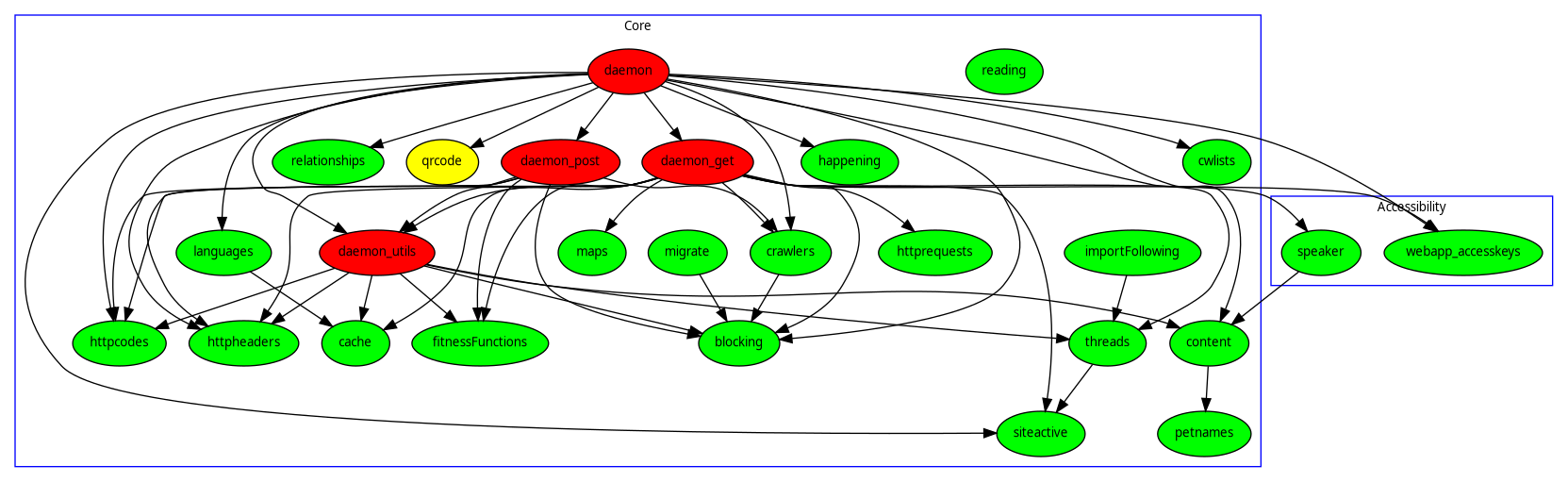
architecture
/
epicyon_groups_Core_Accessi...
189 KiB
Raw
History