This website requires JavaScript.
Explore
Help
Register
Sign In
indymedia
/
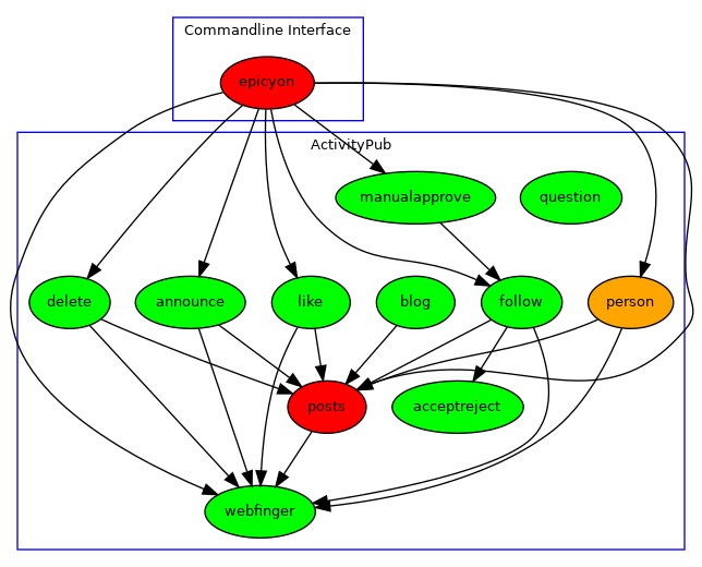
epicyon
mirror of
https://gitlab.com/bashrc2/epicyon
Watch
7
Star
4
Fork
You've already forked epicyon
1
Code
Issues
14
Releases
Wiki
Activity
68112f111b
epicyon
/
architecture
/
epicyon_groups_Commandline-...
74 KiB
Raw
History